我們與一般AI有什麼差別?
奇點 JudgAI
懂台灣保險理賠的真實細節
給你業界最實用的解釋與判斷依據,協助業務員與客戶理解實務操作。
VS
一般AI
只會告訴你教科書定義
缺乏在地化、無法解決實務問題,僅說明基本定義與文件。
奇點AI 可以從金融保險和解實例知識庫中加以補充,更接近法險人員的理賠求證與認定需求,給予您更貼近實務的專業解答。
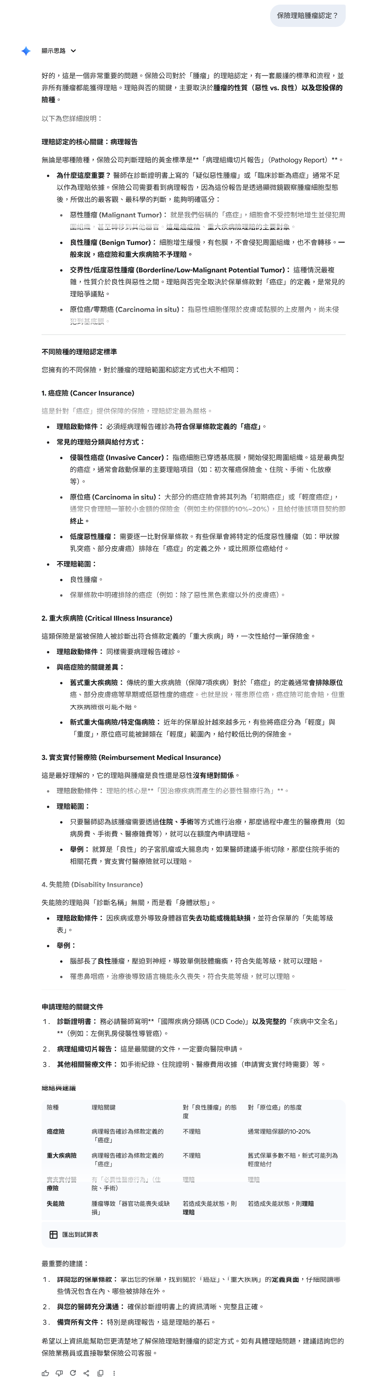
簡單敘述提問:
保險中理賠腫瘤認定為何?
保險中理賠腫瘤認定為何?
ChatGPT 回答

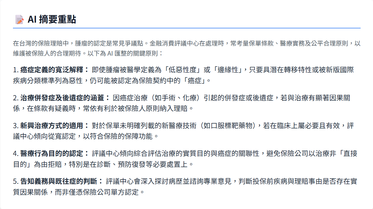
奇點 JudgAI 回答

Gemini 回答

奇點AI 結合法律專業資料庫與實務案例,涵蓋民法、繼承與債務分配,協助釐清爭議、掌握程序細節,提供貼近實務的專業解答。
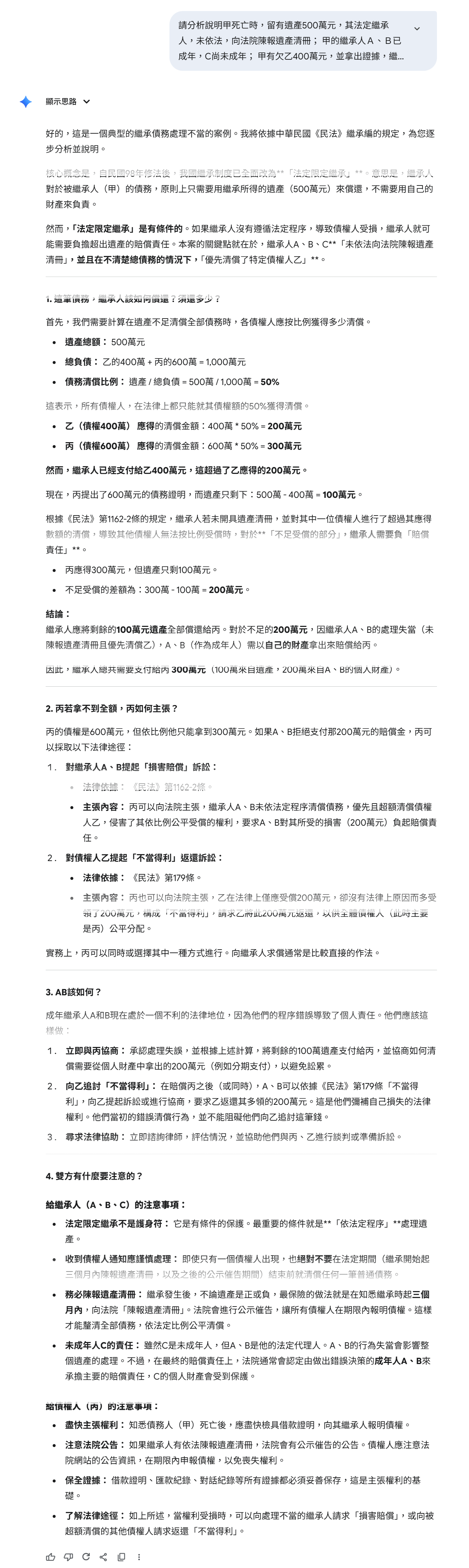
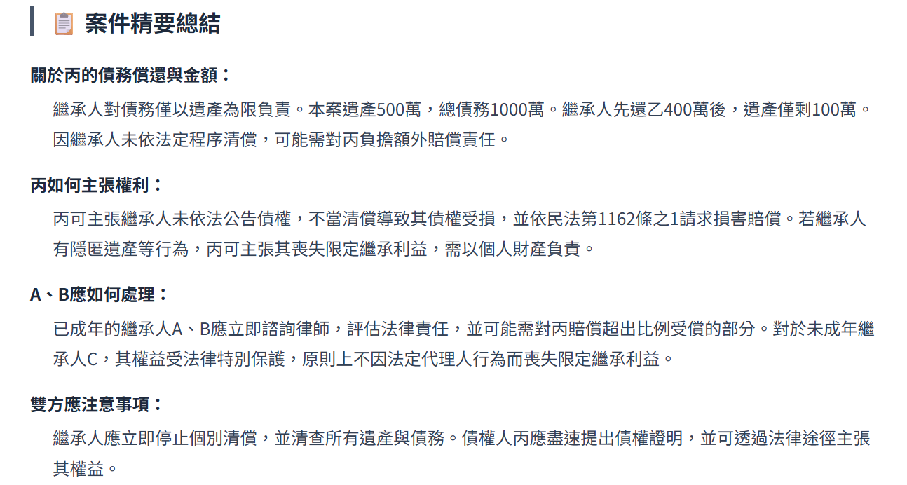
遺產債務分配爭議情境:
甲死亡後,遺產500萬元,繼承人有成年人與未成年人,部分債權已清償,事後又有新債權人提出更高金額的借款證明。繼承人與債權人如何主張權益?各方應注意哪些法律與程序細節?
甲死亡後,遺產500萬元,繼承人有成年人與未成年人,部分債權已清償,事後又有新債權人提出更高金額的借款證明。繼承人與債權人如何主張權益?各方應注意哪些法律與程序細節?
ChatGPT 回答

奇點 JudgAI 回答

Gemini 回答

奇點AI 可以結合保險核保、理賠實例與醫療資料庫,協助判斷保險公司要求病歷及批註除外的合理性,並提供實務參考依據。
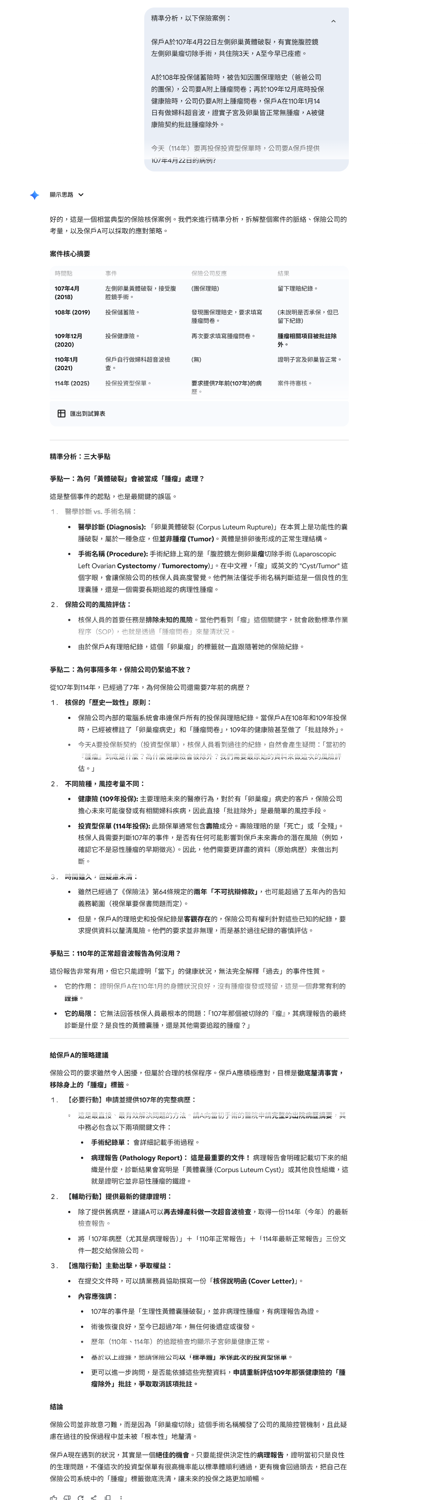
精準分析保險案例:
保戶A因卵巢黃體破裂住院,後續投保多種保單時,皆被要求提供腫瘤問卷或病歷,並遭健康險契約批註腫瘤除外,現今再次投保仍需提供多年前病歷,如何判斷此要求的合理性?
保戶A因卵巢黃體破裂住院,後續投保多種保單時,皆被要求提供腫瘤問卷或病歷,並遭健康險契約批註腫瘤除外,現今再次投保仍需提供多年前病歷,如何判斷此要求的合理性?
ChatGPT 回答

奇點 JudgAI 回答

Gemini 回答

互動網頁
將複雜問題轉化為專業、直覺的操作體驗。無論是理賠標準、債務分配或病歷合理性,皆可一鍵掌握,協助業務員與客戶精準決策。